无障碍浏览
联系我们
加入收藏
设为主页
首 页
政务公开
工作动态
政策法规
机关党建
康复服务
教育就业
宣传文体
组织建设
权益维护
资料中心
|
机构职能
|
领导班子
|
机构设置
|
残联简介
|
|
机构职能
|
领导班子
|
机构设置
|
残联简介
|
|
新闻动态
|
重要资讯
|
|
康复业务
|
康复知识
|
康复机构
|
辅助器具
|
|
教育工作
|
就业工作
|
培训工作
|
扶贫保障
|
|
文化体育
|
重大节日
|
残联信息
|
残疾人之窗
|
|
组织建设
|
服务设施
|
志愿助残
|
|
法律援助中心
|
法律维权
|
无障碍建设
|
您现在的位置:
首页
>
教育就业
>
就业工作
>
残保金征收
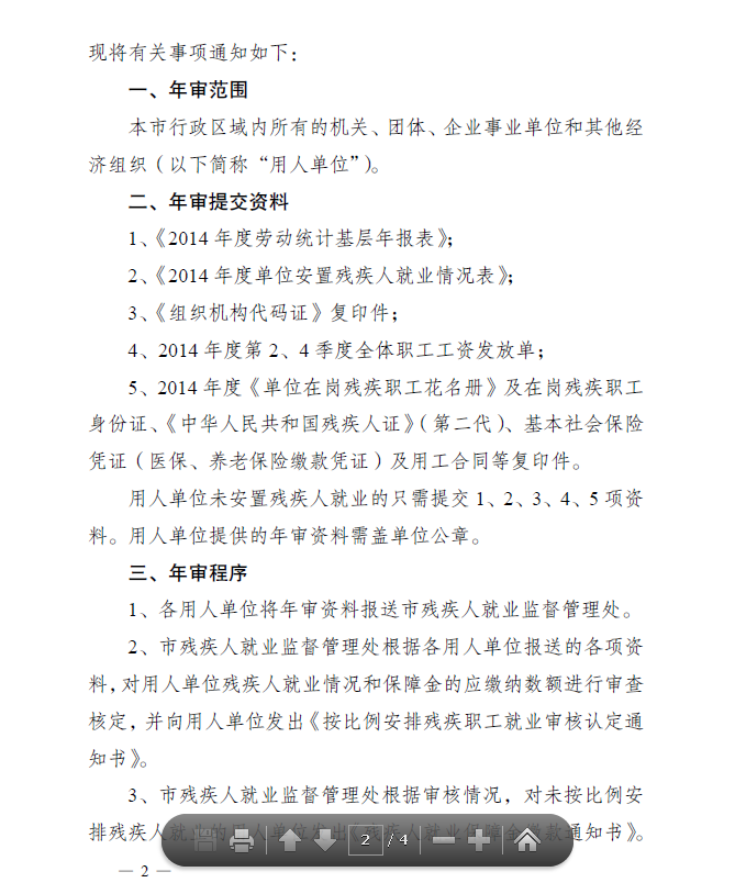
2014年度按比例安排残疾人就业年审工作的通知
日期:2015-03-16 16:19:16
SKMBT_C22015031615330_副本.jpg
e5b493d8c0995510f9c1745e048116ac.jpg
(73.88 KB)
建议使用1024×768分辨率以上浏览
电话:(0724)2338036 传真:(0724)2369333 Email:jmclbgs@163.com 邮编:448000
Copyright 2012-2015 28365365.com ALL Rights Reserved